I tend to think a quiz show a television programme that presents asking contestants questions on well-known facts and subjects. You get questions and you are (most of the time) rewarded for correct answers and disadvantaged for incorrect answers. They try find the most suitable contestants who can shine on the programme to impress the viewing public.
'Who Wants to Be a Millionaire?' That’s a quiz show. As uttered by the producer in the 2020 drama 'Quiz', "It’s not a game show. It’s a quiz." It is merely and purely question and answer. No clocks, no buzzers, no gimmicks, no stunts, no distractions, no mucking around or whatever. It’s real people competing for the hot seat and playing the main game how they see fit. It’s not complicated. That’s probably why it’s gone to more countries than any other quiz show.
Popmaster (TV) and the old Question of Sport are also quiz shows, only they are themed quizzes on music and sports questions respectively. They still count.
The Wheel? Well yes. Sure, there’s the luck of the randomiser and the wheel itself, and it might look like a reverberated, charged up, star-studded version of Trivial Pursuit, but in the end a correct answer wins the player a fortune.
However, not all formats are covered entirely by asking questions. Take for example The Krypton Factor; that was often described as "Britain’s toughest quiz" (and it was tough indeed, and very good telly at the time) but only one of the rounds, the final one, was General Knowledge. It had more puzzles than quizzes; it had an observation game and an intelligence test, plus the assault course. I regard that more of a game show than a quiz show.
Other game shows require you to be good at puzzles rather than to have that card trick of recalling information you have studied previously. Countdown: what’s the longest word? Catchphrase: say what you see. Wheel of Fortune has hangman-style puzzles and sometimes crossword puzzles. But again they don’t have quiz questions. They are puzzle shows, not quiz shows.
And should a quiz show test general knowledge, or logic? The 1% Club tests logic and common sense rather than facts. Yes, some of the puzzles do asks questions such as, "What number comes next in this sequence?", but is that really a quiz show? More of a puzzle show in my view.
Finally, I don’t think quiz shows in general are entertaining enough to be considered "entertainment programmes". Quiz shows are supposed to provide entertainment, of course. Or are they? There have been quiz shows full of flaws in the rules which is why they have been axed after one series. Others have lasted one or two series that were still good formats. But if it doesn’t get high enough ratings, and it has boring contestants, or "characters" who don’t seem to know anything, then what is an entertainment programme?
To many people, quiz shows are boring compared to reality TV etc. The Wheel is a classic example of making an extremely boring game of answering questions into a comedic and entertaining way of giving the masses that OMG factor with flashing lights, extroverted celebrities and a comedian with a big personality. That’s why we have Cats Does Countdown, which is deliberately silly to give it a wider appeal than the regular daytime counterpart.
To me, a quiz show is a quiz show. Not an entertainment programme. As the late Magnus Magnussen put it, "it’s just a bloody game."
What is a Quiz Show?
Moderators: JackHurst, Lesley Hines
What is a Quiz Show?
Series 78 Runner-up
- Jon O'Neill
- Ginger Ninja
- Posts: 4597
- Joined: Tue Jan 22, 2008 12:45 am
- Location: London, UK
Re: What is a Quiz Show?

Code: Select all
graph AstonMatrix {
graph [
layout=neato
bgcolor="#ffffff"
]
Title [label="Aston Quiz–Entertainment Matrix", pos="6,13!", shape=none, fontname="Helvetica-Bold", fontsize=20]
node [
shape=box
style=filled
fontname="Helvetica"
fontsize=12
penwidth=1.1
]
x0 [label="", pos="0,0!", shape=point, width=0.01]
x1 [label="", pos="12,0!", shape=point, width=0.01]
y0 [label="", pos="0,0!", shape=point, width=0.01]
y1 [label="", pos="0,12!", shape=point, width=0.01]
xlabel [label="Quizziness →", pos="6,-1!", shape=none, fontname="Helvetica-Bold"]
ylabel [label="Entertainment ↑", pos="-1.2,6!", shape=none, fontname="Helvetica-Bold"]
Q_LL [label="", pos="3,3!", width=4, height=4, fillcolor="#f7f7f7"]
Q_HL [label="", pos="9,3!", width=4, height=4, fillcolor="#eef3fc"]
Q_LH [label="", pos="3,9!", width=4, height=4, fillcolor="#eef9f0"]
Q_HH [label="", pos="9,9!", width=4, height=4, fillcolor="#fff8e8"]
Millionaire [label="Millionaire", pos="10.3,7.2!", fillcolor="#c9d7f0"]
Popmaster [label="Popmaster", pos="9.7,7.0!", fillcolor="#c9d7f0"]
QoS [label="Question of Sport", pos="9.0,7.8!", fillcolor="#c9d7f0"]
Wheel [label="The Wheel", pos="8.6,10.5!", fillcolor="#c9d7f0"]
Countdown [label="Countdown", pos="5.0,5.3!", fillcolor="#c9d7f0"]
Catchphrase [label="Catchphrase", pos="4.0,7.0!", fillcolor="#c9d7f0"]
WheelFortune [label="Wheel of Fortune", pos="4.8,7.8!", fillcolor="#c9d7f0"]
OnePercent [label="1% Club", pos="3.5,5.5!", fillcolor="#c9d7f0"]
Krypton [label="Krypton Factor", pos="7.8,11.3!", fillcolor="#c9d7f0"]
UniversityChallenge [label="University Challenge", pos="11.0,6.0!", fillcolor="#dfe7f7"]
Mastermind [label="Mastermind", pos="10.8,5.0!", fillcolor="#dfe7f7"]
Pointless [label="Pointless", pos="7.0,9.8!", fillcolor="#eaf5e2"]
HouseOfGames [label="Richard Osman's House of Games", pos="7.5,9.0!", fillcolor="#eaf5e2"]
DealNoDeal [label="Deal or No Deal", pos="2.0,6.0!", fillcolor="#f0f0f0"]
FamilyFortunes [label="Family Fortunes", pos="2.4,7.2!", fillcolor="#f0f0f0"]
BlanketyBlank [label="Blankety Blank", pos="1.8,2.8!", fillcolor="#f4f4f4"]
TakeMeOut [label="Take Me Out", pos="2.5,2.0!", fillcolor="#f4f4f4"]
FifteenToOne [label="Fifteen to One", pos="10.0,2.0!", fillcolor="#e0e8f9"]
Taskmaster [label="Taskmaster", pos="6.0,11.0!", fillcolor="#f8f0da"]
}
-
Gavin Chipper
- Post-apocalypse
- Posts: 14454
- Joined: Mon Jan 21, 2008 10:37 pm
Re: What is a Quiz Show?
And they say c4c is dead.
-
Gavin Chipper
- Post-apocalypse
- Posts: 14454
- Joined: Mon Jan 21, 2008 10:37 pm
Re: What is a Quiz Show?
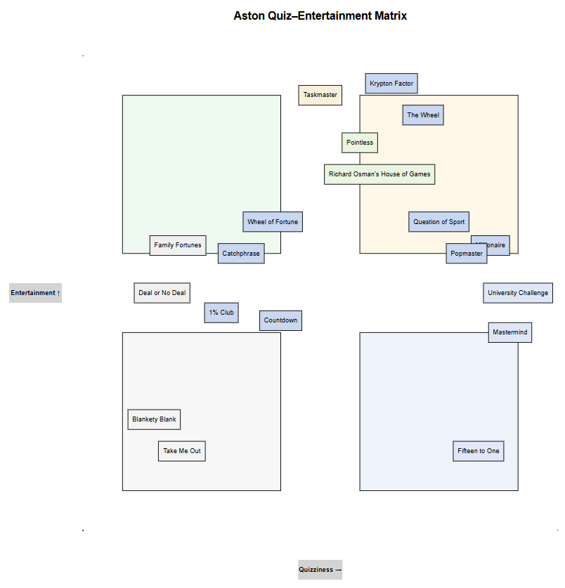
So what we're saying is that The Krypton Factor is too entertaining to be considered an entertainment show, with Taskmaster on the borderline, whereas University Challenge and Mastermind are both borderline too quizzy to be quiz shows. Though it's not entirely clear which part of each show's box counts. The centre? In any case The Krypton Factor is far too entertaining for its own good.
Edit - Looking at the raw numbers in the code, UC is 11.0 quizzy, with Mastermind only 10.8. Krypton Factor is 11.3 entertaining with Taskmaster 11.0.
Edit - Looking at the raw numbers in the code, UC is 11.0 quizzy, with Mastermind only 10.8. Krypton Factor is 11.3 entertaining with Taskmaster 11.0.
- Thomas Carey
- Kiloposter
- Posts: 1553
- Joined: Sun Jan 09, 2011 4:17 pm
- Location: North-West of Bradford
- Contact: